网站公告:
LED驱动及电源管理IC专业方案设计企业_深圳市华芯光电有限公司,我们恭迎您的来电! 诚信为本:市场在变,诚信永远不变...
全国服务热线:0755-23500973
LED驱动方案News
低压PWM调光驱动D5T50
作者:华芯  来源:本站  发表时间:2023-10-19 11:17:52   浏览:

概述

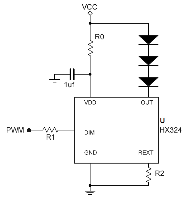
HX324是一款LED低压恒流驱动芯片,单通道恒定输出电流,电流通过外接电阻(Rext)进行设定,单通道电流输出最大500mA,输出端可承受最大电压达45V。

芯片的VCC电压范围为5~40V,低压差驱动,使得HX324能够在宽驱动电压范围内提供稳定的电流输出。HX324外围元件少,应用可靠性好。

HX324提供了输出端使能控制引脚DIM,响应小脉宽调光信号,内部具有上拉电阻,在不需要使用使能引脚的情况下,该引脚悬空,默认输出恒流。 HX324内建温度感应器与过热保护功能,温度感应器侦测HX324的温度,当芯片内部温度超过110℃时,过温保护电路会启动,降低恒流输出

HX324采用SOT89-5封装。

特点                                                           

线路简单元器件少

恒定电流不受输出端电压影响

外接高精度电阻最大恒流输出500mA

输出端口最大耐压45V

单通道PWM调光独立控制

过热保护阈值110℃

芯片间电流精度<±5%@ IOUT=300mA

VCC电压范围为5~40V

定购信息

定购代码

外型

包装(个)

打印

HX324

SOT89-5

1000/盘

XXXX

原理图


上一条 : 锂电池降压恒流IC

下一条 : 安防红外灯驱动IC