- 手机:
- 137 6026 2620
- 经理:
- 何经理
- 邮箱:
- jesion.he@ac-led.com.cn
- 地址:
- 深圳市光明区公明街道上村上辇工业区5栋3楼
产品概述
开关降压、恒压恒流芯片
HX3300是一款支持宽电压输入的开关降压型DC-DC控制器,最高输入电压可超过150V。HX3300具有高效率、低纹波、优异的母线电压调整率和负载调整率。支持大电流输出,例如输出电流5V/5A,12V/10A。
HX3300同时支持输出恒压和输出恒流功能。通过设置CS电阻可设置输出恒压值,输出电压范围从5-30V。
HX3300采用固定频率的PWM控制方式,典型开关频率为140KHZ。轻载时会自动降低开关频率以获得高的转换效率。
HX3300内部集成软启动及过温保护电路,输出短路保护,限流保护等功能,提高系统可靠性。并采用了SOP8封装。
二、特点
◆宽压输入范围8-150v
◆输出电压从5-30v可调
◆支持输出恒流
◆支持输出12V/10A 5V/5A
◆高效率:可达96%
◆工作频率:140KHz
◆内置过温保护
◆内置软启动
◆内置输出短路保护
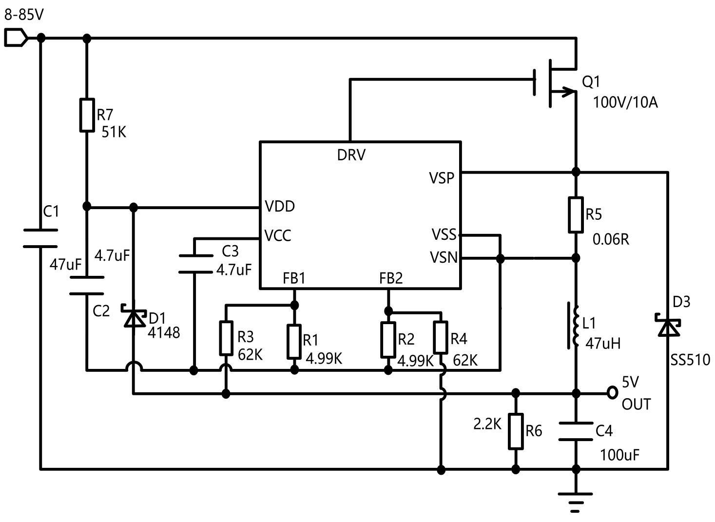
典型应用
七、极限参数
如无特殊说明,环境温度为25℃
|
符号 |
描述 |
参考范围 |
单位 |
|
VDD |
VDD端最大电压 |
33 |
V |
|
VDRV |
DRV脚电压 |
-0.3∽8 |
V |
|
PMAX |
FB1,FB2,CC,VSP,VSN脚电压 |
-0.3∽6 |
V |
|
TA |
工作温度范围 |
-20∽85 |
℃ |
|
TSTG |
存储温度 |
-40∽120 |
℃ |
|
TSD |
焊接温度范围(时间小于30秒) |
240 |
℃ |
|
TESD |
静电耐压值(人体模型) |
2000 |
V |
注:极限参数超过上表中规定的工作范围可能导至器件损坏。而工作在以上条件下可能会导致器件的可靠性。
八、电特性
如无特殊说明,VDD=5.5V,TA=25℃
|
参数 |
符号 |
测试条件 |
最小值 |
典型值 |
最大值 |
单位 |
|
|
电源电压 |
|||||||
|
VDD钳位电压 |
VDD |
IVDD<10mA |
|
33 |
|
V |
|
|
欠压保护电压 |
VDD_UVLO |
VDD上升 |
|
6 |
|
V |
|
|
欠压保护迟滞 |
VDD_HYS |
VDD下降 |
|
4 |
|
V |
|
|
电源电流 |
|||||||
|
工作电流 |
IOP |
DRV负载1nF电容 |
|
2 |
|
mA |
|
|
待机输入电流 |
ISTARTUP |
VDD=5V |
|
40 |
100 |
uA |
|
|
功率管电流限流 |
|||||||
|
过流保护阈值 |
VCS_LMT |
|
|
300 |
|
mV |
|
|
输出电流采样 |
|||||||
|
VSP,VSN电压降 |
VCS |
|
145 |
150 |
155 |
mV |
|
|
开关频率 |
|
|
|
|
|
|
|
|
开关频率 |
FS |
|
|
140 |
|
KHZ |
|
|
DRV驱动 |
|||||||
|
DRV脚钳位电压 |
VDRV_MAX |
|
|
5.5 |
|
V |
|
|
DRV上升时间 |
TRISE |
DRV脚接1nF电容 |
|
30 |
|
ns |
|
|
DRV下降时间 |
TFALL |
DRV脚接1nF电容 |
|
30 |
|
ns |
|
|
过温保护 |
|||||||
|
过温调节 |
OTP_TH |
|
|
150 |
|
℃ |
|
十、功能描述
概述
HX3300是一款兼容宽输入电压范围的开关降压型DC-DC控制器。其支持输入电压可超过150V。
HX3300采用固定频率的PWM峰值电流模控制方式,具有快的响应速度,以及优异的母线电压与负载调整率。典型开关频率为160KZH。轻载时会自动降低开关频率以获得高的转换效率。
HX3300同时支持输出恒压与输出电流。
HX3300内部集成软启动以及过温保护电路,输出短路保护,限流保护等功能,提高系统的可靠性。
最大输出电流设置
最大输出电流通过连接于VSP与VSN之间的电阻设置(参见上面应用电路):
IOUT_MAX=VCS/R5
VCS典型值为150mV。例如R5=100 Ohm则输出限流为1.5A
输出电压设置
通过连接于FB1, FB2脚的分压电阻R1,R2,R3,R4设置输出电压,电阻选择应该满足R1=R2\R3=R4.
VOUT=((R3+R1)/R1)*VFB
其中VFB典型值为380MV
电感取值
电感典型取值在33uH到100uH之间,大的电感值可获得小的纹波电流有助于提高效率。另一方面需注意电感的ESR,ESR过大会降低效率。
MOS管选择
首先要考虑MOS管的耐压,一般要求MOS管的耐压高过最大输入电压的1.2倍以上。此外,MOS管的导通电阻RDSON要小,RDSON越小,损耗在MOS管上的功率也越小,系统的转换效率就越高。然而RDSON并非越小越好,因为另外一方面还需考虑MOS管的节电容,节电容过大则会导至开关损耗加大从而降低转换效率。需综合评估折衷RDSON和节电容以获得高的转换效率。
过温保护
当芯片温度过高时,系统会限制输入电流峰值,典型情况下当芯片内部温度超过150℃以上时,过温调节开始起作用;随着温度升高输入峰值电流逐浙减小,从而限制输入功率,增强系统可靠性。
上一条 : 已经没有了!
下一条 : HX3301A 降压恒压恒流芯片
