联系我们 contact us
0755-23500973
- 手机:
- 137 6026 2620
- 经理:
- 何经理
- 邮箱:
- jesion.he@ac-led.com.cn
- 地址:
- 深圳市光明区公明街道上村上辇工业区5栋3楼
DC6-60V 车灯驱动IC HX3216
作者:华芯 来源:本站 发表时间:2020-04-10 15:19:56 浏览:次
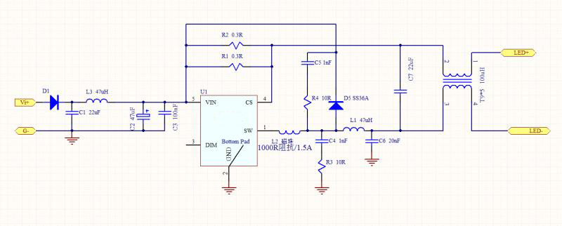
EMC应用设计电路
脚位图
特点
◆宽压输入范围6-60v
◆最大输出LED电流1.5A,外扩NMOS更大电流3A
◆复用DIM引脚进行LED开关、模拟调光和PWM调光
◆过热保护、过压保护
◆输出电流可调节
◆具有输入欠压保护功能
◆3%的输出电流精度
◆最高达97%的效率
◆极少的外部器件
上一条 : 锂电池供电激光灯恒流驱动IC设计
下一条 : RGBW共阳PWM智能调光芯片2.4G调光IC