网站公告:
LED驱动及电源管理IC专业方案设计企业_深圳市华芯光电有限公司,我们恭迎您的来电! 诚信为本:市场在变,诚信永远不变...
全国服务热线:0755-23500973
导航分类News
联系我们 contact us
0755-23500973
手机:
137 6026 2620
经理:
何经理
邮箱:
jesion.he@ac-led.com.cn
地址:
深圳市光明区公明街道上村上辇工业区5栋3楼
企业新闻News
灯条磁吸灯条恒流芯片
作者:  来源:本站  发表时间:2020-12-16 15:04:54   浏览:

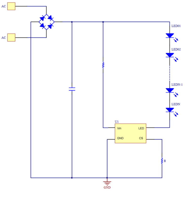
HXE330恒流驱动芯片


特点

  • 宽电压输入5-42V

  • 输出电流5-350mA可调

  • 单通道大功率恒流驱动

  • 外围元件简单成本低

  • 内置大电流功率MOS

  • 低压差启动0.5V(500mA)

  • 支持RGB输出共阳

  • 芯片应用系统无EMI问题



应用原理

应用场景DC24V投光灯