网站公告:
LED驱动及电源管理IC专业方案设计企业_深圳市华芯光电有限公司,我们恭迎您的来电! 诚信为本:市场在变,诚信永远不变...
全国服务热线:0755-23500973
LED驱动方案News
水平仪激光恒流驱动
作者:华芯  来源:本站  发表时间:2024-03-08 09:12:15   浏览:

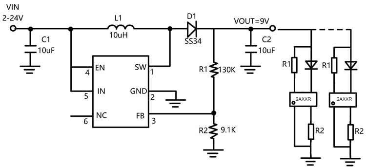
水平仪激光恒流驱动器 FORSINOCO_HXCR2A280R

◆外围简单、耐压高。

◆无EMI问题,轻松过认证。

◆VDD脚开关与PWM调光。

◆SOT23封装,占用空间小、使用方便。

◆超低待机电流,电池供电工作时间长。

◆适用于电池升压后激光灯恒流。


调光与开关控制原理图

系统工作原理图