联系我们 contact us
0755-23500973
- 手机:
- 137 6026 2620
- 经理:
- 何经理
- 邮箱:
- jesion.he@ac-led.com.cn
- 地址:
- 深圳市光明区公明街道上村上辇工业区5栋3楼
DC48V灯带恒流芯片
作者:华芯 来源:本站 发表时间:2024-03-13 11:48:36 浏览:次
60V可调电流LED恒流驱动器HXCR2A80R
特点 实物图 (SOT23-6)
◆输出端OUT恒流转折电压1.0V-1.5V(IP= 15mA → Vdrop ≈ 1.2V)
◆正向恒流60V耐压
◆最大持续导通电流80mA
◆高调光比PWM调光
◆无频闪高频调光
◆负载电流调变率小于0.5%/V
◆SOT23-4封装具有良好的散热
概述
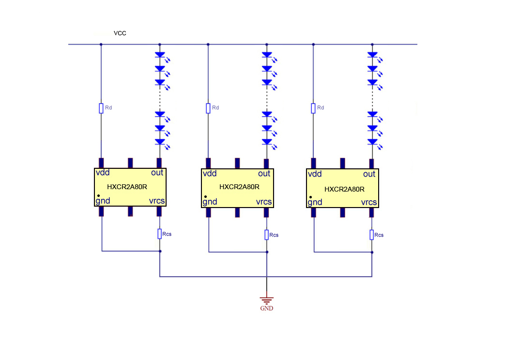
HXCR2A80R是一款内置高耐压功率器件恒流驱动器,适用于软灯带、硬灯条和照明灯板等应用的中低压照明恒流驱动器,具有良好的抗冲击能力和高可靠性。LED电流由连接CS脚与GND脚的电阻RCS设定,恒流精度高,一致性好,LED电流也可以使用PWM调光控制。适用于恒压电源供电,不需要额外组件,系统结构简单,外围元件极少,方案成本低。
HXCR2A80R采用 SOT23-6封装,引脚导热充分,散热好。
应用图 DC48V Vled 3V 13串每组
上一条 : 柔性洗墙灯带恒流IC
下一条 : 已经没有了!