联系我们 contact us
0755-23500973
- 手机:
- 137 6026 2620
- 经理:
- 何经理
- 邮箱:
- jesion.he@ac-led.com.cn
- 地址:
- 深圳市光明区公明街道上村上辇工业区5栋3楼
RGB调光芯片
作者: 来源:本站 发表时间:2022-09-23 09:56:44 浏览:次
三路PWM调光线性恒流芯片
概述
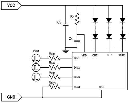
HX313是一款LED低压恒流驱动芯片,提供三通道恒定输出电流,电流通过外接电阻(Rext)进行设定,单通道电流输出最大300mA,输出端可承受最大电压达42V。
芯片的VCC电压范围为5~42V,低压差驱动,使得HX313能够在宽驱动电压范围内提供稳定的电流输出。HX313外围元件少,应用可靠性好,芯片内部包含高精度的带隙基准源,5.2V电压调整器,过温保护电路和低压差驱动电路等。
HX313提供了输出端使能控制引脚DIM,响应小脉宽调光信号,内部具有上拉电阻,在不需要使用使能引脚的情况下,该引脚悬空,默认输出恒流。 HX313内建温度感应器与过热保护功能,温度感应器侦测HX313的温度,当芯片内部温度超过110℃时,过温保护电路会启动,降低恒流输出。
HX313采用ESOP-8封装,底部散热片为GND。
特点
l 线路简单元器件少
l 先进低压差恒流专利技术
l 恒定电流不受输出端电压影响
l 外接高精度电阻最大恒流输出300mA
l 输出端口最大耐压42V
l 三通道PWM调光独立控制
l 过热保护阈值110℃
l 芯片间电流精度<±5%@ IOUT=300mA
l VCC电压范围为5~42V
原理图

上一条 : 解决灯带恒流芯片痛点—R90恒流芯片
下一条 : 恒流二极管