- 手机:
- 137 6026 2620
- 经理:
- 何经理
- 邮箱:
- jesion.he@ac-led.com.cn
- 地址:
- 深圳市光明区公明街道上村上辇工业区5栋3楼
产品概述
外置MOS开关降压恒流芯片规格书
概述
HX3320B是一款高效率高精度开关降压型大功率LED恒流驱动芯片。HX3320B采用固定关断时间的锋值电流控制方式,关断时间可以通过外部电容进行调节,工作频率可以根据用户要求而改变。
HX3320B通过调节外置的电流采样电阻,能控制高亮度的LED灯的驱动电流,使LED灯亮度达到预期恒定亮度。
HX3320B在DIM端加PWM信号,可以进行PWM调光,DIM端同时支持线性调光。
HX3320B内部还集成了VDD稳压管以及过温保护电路灯,减少外围元件并提高了系统的可靠性。并采用了SOT23-6封装。
特点
◆宽压输入范围2.7-100v
◆驱动电流5A
◆高效率,可达93%
◆支持PWM和线性调光
◆最大工作频率:1MHz
◆CS电压:250mV
◆芯片供电欠电压保护:2.5V
◆关断时间可调
◆智能过温保护
◆内置VDD稳压管
订货信息
|
定购型号 |
打印 |
封装 |
最小包装 |
|
HX3320B |
NanoDriver HX3320B XXXX |
SOT23-6 |
3000Pcs/盘 |
管脚图
|
脚位图 |
序号 |
管脚 |
功能 |
|
|
1 |
DRV |
驱动端,接外部MOS管栅极 |
|
2 |
VSS |
接地 |
|
|
3 |
DIM |
调光脚,支持PWM调光和线性调光;DIM接地则关断输出,DIM电压高过3.0V则电流100%输出 |
|
|
4 |
VDD |
芯片电源 |
|
|
5 |
TOFF |
关断时间设置 |
|
|
6 |
CS |
电感峰值电流检测脚 |
应用领域
◆LED灯杯 ◆电池供电的灯串 ◆平板显示LED背光 ◆大功率LED照明
典型应用
极限参数
如无特殊说明,环境温度为25℃
|
符号 |
描述 |
参考范围 |
单位 |
|
VDD |
VDD端最大电压 |
5.5 |
V |
|
VMAX |
DIM、TOFF与CS脚电压 |
-0.3∽VDD+0.3 |
V |
|
PSOT23-6 |
SOT23-6封装最大功耗 |
0.3 |
W |
|
TA |
工作温度范围 |
-20∽85 |
℃ |
|
TSTG |
存储温度 |
-40∽120 |
℃ |
|
TSD |
焊接温度范围(时间小于30秒) |
240 |
℃ |
|
TESD |
静电耐压值(人体模型) |
2000 |
V |
注:极限参数超过上表中规定的工作范围可能导至器件损坏。而工作在以上条件下可能会导致器件的可靠性。
电特性
如无特殊说明,VDD=5.5V,TA=25℃
|
参数 |
符号 |
测试条件 |
最小值 |
典型值 |
最大值 |
单位 |
|
电源电压 |
||||||
|
VDD钳位电压 |
VDD |
IVDD<10mA |
|
5.5 |
|
V |
|
欠压保护电压 |
VDD_UVLO |
VDD上升 |
|
2.5 |
|
V |
|
欠压保护迟滞 |
VDD_HYS |
|
|
0.5 |
|
V |
|
电源电流 |
||||||
|
工作电流 |
IOP |
FOP=200KHz |
|
1.3 |
|
mA |
|
待机输入电流 |
IINQ |
无负载,EN为低电平 |
|
200 |
|
uA |
|
峰值电流采样 |
||||||
|
VCS阈值 |
VCS_TH |
|
245 |
255 |
265 |
mV |
|
关断时间 |
||||||
|
最小关断时间 |
TOFF_MIN |
TOFF脚无外接电容 |
|
620 |
|
ns |
|
DIM 调光 |
|
|
|
|
|
|
|
线性调光范围 |
VDIM |
|
1.1 |
|
3.0 |
V |
|
DIM关断电压 |
|
|
|
0.2 |
|
V |
|
DRV驱动 |
||||||
|
DRV上升时间 |
TRISE |
DRV脚接500pF电容 |
|
|
50 |
ns |
|
DRV下降时间 |
TFALL |
DRV脚接500pF电容 |
|
|
50 |
ns |
|
最小导通时间 |
TON_MIN |
|
|
250 |
|
ns |
|
过温保护 |
||||||
|
过温调节 |
OTP_TH |
|
|
130 |
|
℃ |
功能描述
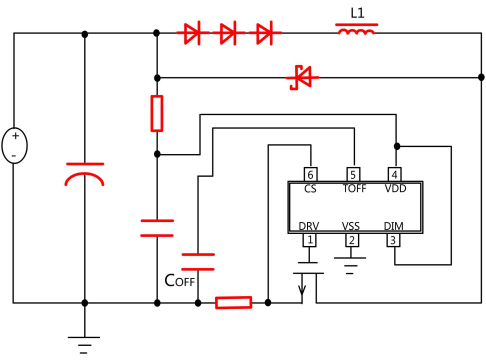
HX3320B采用峰值电流检测和固定关断时间的控制方式。电路工作在开关管导通和关断两咱状态。参见首页所示的典型应用电路,当MOS开关管处于导通状态时,输入电压VIN通过LED灯、电感L1,MOS开关管、电流检测电阻RCS对电感充电,流过电感的电流随充电时间逐渐增大,当电流检测电阻RCS上的电压降达到电流检测阈值电压VCS_TH时,控制电路关断MOS开关管。当MOS开关管处于关断状态时,电感通过由LED灯、续流二极管以及电感自身组成的环路对电感储能放电。MOS开关管在关断一个固定时间TOFF后,重新回到导通状态,并重复以上导通与关断过程。
TOFF设置
固定关断时间可由连接到TOFF引脚端的电容COFF设定:
TOFF=0.51*150KΩ*(COFF+7.3pF)+TD
其中TD=61ns,如果不接COFF,内部关断时间设定为650ns。
输出电流设置
LED输出电流由电流采样RCS以及TOFF等参数设定:
ILED=0.25/RCS - (VLED*TOFF)/2L1
其中VLED是LED的正向导通压降,L1是电感值。
电感取值
为保证系统输出恒流特性,电感电流应该工作在连续模式,要求的最小电感电流取值为: L1>4VLED*TOFF*RCS
系统工作频率
系统工作频率FS由下式确定:
FS=(VIN-VLED)/(VIN*TOFF)
DIM调光脚
HX3320B可通过DIM脚进行调光,DIM脚支持PWM调光及线性调光。当DIM脚接地,芯片关断LED输出;当DIM脚电压高过3.0V,LED输出100%电流。DIM脚线性调光范围在1.1-3.0V。当不需要调光功能时,DIM脚应接高电平,DIM脚不允许悬空。在采用线性调光时,DIM脚对地应该接一个小电容(例如10NF以上电容)
芯片布局考虑
电流检测电阻RCS到芯片CS引脚以及GND引脚的连线需尽量粗而短,以减少连线寄生电阻对输出电流精度的影响。
供电电阻选择
HX3320B通过供电电阻RVDD对芯片VDD供电:
RVDD=(VIN-VDD)/IVDD
其中VDD取5.5V,IVDD典型值取2mA,VIN为输入电压。当开关频率设置的较高时,芯片工作电流会增大,相应地应减小供电电阻取值。
芯片内部接VDD脚的稳压管最大钳位电流不超过10mA,应注意RVDD的取值不能过小,以免流入的VDD电流超过允许值,否则需外接稳压管钳位。
过温保护
当芯片温度过高时,系统会限制输入电流峰值,典型情况下当芯片内部温度超过140℃以上时,过温调节开始起作用;随温度升高输入峰值电流逐渐减小,从而限制输入功率,增强系统可靠性。
PCB设计说明
1、VDD电容必须靠近芯片的Pin2、Pin4脚(电容离芯片脚不远于1.5MM),电容的接地端必须同一面,并与VSS最短距离,否则芯片会由于电容的滤波不好而造成不良。
2、VSS(Pin2)脚到CS脚走线尽可能地粗、短,降低接地的寄生电阻。
3、测试时请带上防静电手套,除了防止静电外,更重要是防止在上电测试过程中,人手直接碰触PCB,造成某两个节点短路,造成模块工作异常引发失效或者漏电。
4、生产制程中的设备(如烙铁、电源机)外壳需要良好的接地,防止设备的交流漏电损坏芯片。
上一条 : HX3228ADC-DC降压恒流芯片
下一条 : HX3325A DC-DC降压恒流LED驱动IC
