联系我们 contact us
0755-23500973
- 手机:
- 137 6026 2620
- 经理:
- 何经理
- 邮箱:
- jesion.he@ac-led.com.cn
- 地址:
- 深圳市光明区公明街道上村上辇工业区5栋3楼
HX3088高PF分段线性恒流IC
作者: 来源:本站 发表时间:2018-11-13 16:39:21 浏览:次
产品概述恒功率高功率因数高压线性驱动芯片
恒功率高功率因数高压线性驱动芯片
产品说明
HX3088F是高功率因数低谐波高压线性恒流LED驱动芯片,集成了高压整流管和JFET高压供电,应用于LED 照明领域,单颗芯片支持最高25W应用。该芯片通过恒流控制技术,实现恒流精度小于±4%,输出电流可由外接电阻RCS调节。芯片具有高功率因数和低谐波失真。
HX3088F具有输出电流随温度自动调节的功能。当温度高过130度系统将降低输出电流,以达到降低温度的效果,HX3088F具有输入功率自动调节的功能,当输入电压过高时,将降低输出电流,电流降低的幅度通过外置电阻Rva设置,以此保证输入功率不随输入电压变化。可以实现输入功率变化在5%以内。
系统结构简单,极少的外围元件,可节省电子元器件所占的空间。方案设计简易、调试、安装方便,高转换效率(90%),PF值(大于.95)。适合标准化、自动化、批量化生产。
特性
无需变压器和电解电容 具有温度自动调节功能
集成高压启动供电 具有功率自动调节功能
输出电流可调,最大达60mA
芯片应用系统无EMI问题
片间电流偏差<±4% 效率:>90%
功率因数>0.95 THD: <15%
产品说明
HX3088F是高功率因数低谐波高压线性恒流LED驱动芯片,集成了高压整流管和JFET高压供电,应用于LED 照明领域,单颗芯片支持最高25W应用。该芯片通过恒流控制技术,实现恒流精度小于±4%,输出电流可由外接电阻RCS调节。芯片具有高功率因数和低谐波失真。
HX3088F具有输出电流随温度自动调节的功能。当温度高过130度系统将降低输出电流,以达到降低温度的效果,HX3088F具有输入功率自动调节的功能,当输入电压过高时,将降低输出电流,电流降低的幅度通过外置电阻Rva设置,以此保证输入功率不随输入电压变化。可以实现输入功率变化在5%以内。
系统结构简单,极少的外围元件,可节省电子元器件所占的空间。方案设计简易、调试、安装方便,高转换效率(90%),PF值(大于.95)。适合标准化、自动化、批量化生产。
特性
无需变压器和电解电容 具有温度自动调节功能
集成高压启动供电 具有功率自动调节功能
输出电流可调,最大达60mA
芯片应用系统无EMI问题
片间电流偏差<±4% 效率:>90%
功率因数>0.95 THD: <15%
封装形式ESOP8
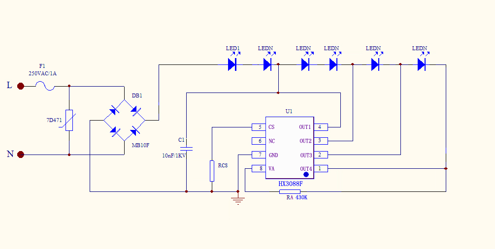
典型示意电路图
附件规格书下载
上一条 : DB5200B无频闪可控硅调光线性恒流iC
下一条 : HX3087D低谐波高功率因素PWM调光IC