- 手机:
- 137 6026 2620
- 经理:
- 何经理
- 邮箱:
- jesion.he@ac-led.com.cn
- 地址:
- 深圳市光明区公明街道上村上辇工业区5栋3楼
产品概述AC高压恒流IC 应用于球泡、筒灯等混光类通用照明灯
概述
HX3087D是一款低谐波高功率因素恒功率分段线性恒流LED驱动芯片,应用于LED照明领域。该芯片通过独特的恒流控制专利技术,实现恒流精度小于±5%,输出电流可由外接电阻CS调节。
HX3087D支持PWM和模拟调光信号,可以搭配常见的调光模块实现调光功能。
HX3087D具有高功率因素和低谐波失真,符合CE,TUV等相关测试标准。
HX3087D具有输出电流随温度自动调节功能,当温度过高系统将降低输出电流,以达到降低温度的效果。
HX3087D具有输入功率自动调节功能,当输入电压过高时,将降低输出电流,电流降低的幅度通过外置电阻RD设置,以此保证过输入功率不随输入电压变化。
HX3087D内置700V高压恒流MOS管,比较容易通过浪涌测试,提高产品可靠性。
方案无需变压器和电解电容,极少的外围元件,可节省电子元器件所占的空间,方案设计简单、调试安装方便以及高转换效率、高PF值。适合标准化、自动化、批量化生产。
特点
◆外围驱动电路简单、驱动器体积小
◆无需电解电容和磁性元件,性能稳定
◆输入线电压补偿功能
◆内置过温调节功能
◆±5%可调节输出电流精度
◆最大输出电流80mA
◆单颗芯片支持15W应用,功率因素>0.95
◆总谐波THD<20%,优质的单次谐波
◆多芯片并联使用时输出电流稳定
◆采用ESOP8封装。
定购信息
定购代码 外型 包装(个) 打印
HX3087D ESOP-8 4000/盘 HX3087DXXXX
|
脚位图 |
引脚名称 |
引脚序号 |
说明 |
|
ESOP8 |
VIN |
1 |
芯片供电脚 |
|
PWM |
2 |
PWM输入端 |
|
|
VD |
3 |
功率自动调节功能设置端 |
|
|
CS |
4 |
输入电流值设置端 |
|
|
D4 |
5 |
恒流输出端口4 |
|
|
D3 |
6 |
恒流输出端口3 |
|
|
D2 |
7 |
恒流输出端口2 |
|
|
D1 |
8 |
恒流输出端口1 |
|
|
GND |
PAD |
芯片地 |
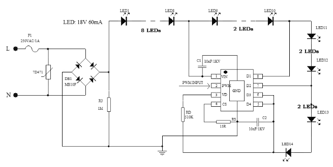
应用案例示意图
极限参数
|
符号 |
参数 |
范围 |
单位 |
|
VIN、D1、D2、D3、D4 |
500V高压接口 |
500 |
V |
|
CS、VD |
芯片低压接口 |
-0.3~6 |
V |
|
Pmax |
单颗芯片输入功率 |
12W @AC230V |
W |
|
6W @AC120V |
W |
||
|
Rja |
PN结到环境的热阻 |
60 |
℃/W |
|
TA |
工作温度范围 |
-40~150 |
℃ |
|
TSTG |
存储温度范围 |
-55~150 |
℃ |
|
ESD |
静电保护 |
2000 |
V |
注:
①最大极限值是指在实际应用中超出该范围,将极有可能对芯片造成永久性损坏。以上极限应用表示出了芯片可承受的应力值,但并不建议芯片在此极限条件或超出推荐工作条件下工作。芯片长时间处于最大额定工作条件,将影响芯片的可靠性。
②人体模型,100pF电容通过1.5K电阻放电。
电气参数
|
符号 |
描述 |
测试条件 |
典型值 |
单位 |
|
工作电流 |
||||
|
ICC |
静态工作电流 |
VIN=30V |
200 |
uA |
|
基准电压 |
||||
|
VIN |
VIN电流基准 |
D1=30V,RCS=120欧 |
400 |
mV |
|
Vref1 |
第一基准电压 |
D1=30V,RCS=120欧 |
525 |
mV |
|
Vref2 |
第二基准电流 |
D1=D2=30V,RCS=120欧 |
700 |
mV |
|
Vref3 |
第三基准电压 |
D1=D3=30V,RCS=120欧 |
825 |
mV |
|
Vref4 |
第四基准电压 |
D1=D4=30V,RCS=120欧 |
900 |
mV |
|
调光信号输入端(PWM管脚) |
||||
|
Vmax |
模拟信号上限 |
|
2.5 |
V |
|
Vmin |
模拟信号下限 |
|
0.7 |
V |
|
保护部分 |
||||
|
Treg |
过温调节 |
--------- |
140 |
℃ |
应用信息
HX3087D是一款低谐波高精度线性恒流LED控制芯片,应用于各种LED照明产品,驱动各种高压LED灯串。
驱动机制
HX3087D是根据输入电压变化而分段点亮不同的LED串数,因此可以在整个交流周期内,增加LED被点亮的时间,从而提高交流市电的利用率和保持较宽的输入电压范围。利用专利功率补偿技术,实现设计点AC输入电压变化,功率保持相对恒定。
电流设置
HX3087D可以通过外部电阻精确设定LED电流。
LED分段导通时,每段输出电流计算公式:
ILEDn=VrefN/Rcs
其中,N=1,2,3,4。分别为各段的基准。
过温过压保护功能
HX3087D具有过温保护功能,在驱动IC过热时逐渐减小输出电流,从而控制输出功率和温升,保产品温度保持在设定值,以提高系统的可靠性。
输入功率恒定补偿功能
当第四串LED完全点亮,随着输入AC电压继续升高,为了减少损耗,保持输入功率相对恒定,HX3087D根据D4端电压高低来改变LED串电流,改变幅度通过RD电阻调节。公式如下:
VREF4=0.9-1.6KΩ*VD4/RD
过温调节功能
HX3087D具有过热调节功能,当芯片内部温度达到130℃时,减小输出电流,从而控制输出功率和温升,提高系统的可靠性。
PCB/铝基板设计注意事项
HX3087D芯片底部有增强散热能力的散热片,散热片连接至GND,尽可能的与铝基板或PCB覆铜进行接触,达到良好的散热效果。HX3087D的电流采样电阻的功率地线尽可能短。
上一条 : HX3088高PF分段线性恒流IC
下一条 : HX1000A高压线性恒流IC
